最近武磊为什么总在风口浪尖
最近武磊一直处于媒体和球迷们争议的风口浪尖,从挑衅球迷到世预赛诈伤,再到现在的数据和能力的质疑。事情发展到这一步,武磊自己的一些行为也有不可推卸的责任。

比如足协杯德比赛,武磊赢球开心没有任何问题,想怎么跳舞就怎么跳,但何必引着摄像师去申花球迷看台跳舞挑衅。武磊没意识到他主动引导摄像的全过程都被拍下来了,本来是希望摄像师拍下申花球迷辱骂其的情景,结果摄像师的镜头都是在拍武磊,从引导、到手舞足蹈的挑衅,一下子又新增了许多黑粉。

再比如伤病,完全可以放弃国家队报到,安心治疗康复,等联赛复出也合情合理。可是偏偏去报道了,还通过媒体的嘴巴表示很严重,无法代表国家队比赛,结果回俱乐部马上打满全场。结果没他的国家队比赛取得了大逆转,武磊再次成为争议人物,甚至被打上了不爱国、诈伤的标签。

最后就是过于高调。足协杯决赛没有登场的武磊,比赛结束后竟然成了最疯狂庆祝的人,伤病似乎一下子全好了,又奔又跳,还在客队球迷面前做出了塞耳的动作表示对大家的不屑。他可能没想到,没有他的国家队取胜了,没有他的海港也终于拿到了足协杯冠军。

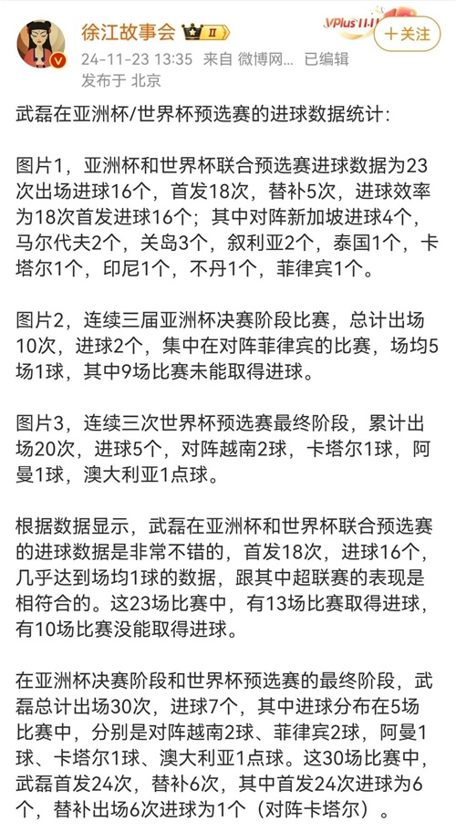
接下来就引发了部分媒体记者拿出的数据质疑,徐江的社媒置顶了武磊的国家队进去数据分析。意思就是武磊虽然国家队进球很多,都是弱队身上进球刷的数据,面对强队的数据差强人意。如果换其他人也许也能有那么多进球。对武磊能力质疑的人越来越多。

所以,有时候低调不是坏事,武磊一直被争议,不是无缘无故的。#中超##中国足球##世预赛#
标签:
127
赵云多款皮肤对比,龙年限定堪比典藏,这皮肤失去了才知道珍贵 赵云作为峡谷老牌打野英雄,不知道你们是怎么获取到的,当时还是首冲送的,你们是怎么获取到的呢?这英雄自上线...
103
游在别处|杭盖草原敕勒歌:狂野马背,铁汉柔情 全国地市“百家媒体”铸牢中华民族共同体意识“兴安岭上兴安盟”主题采访之二 七月的乌兰毛都草原 是沸腾的 绿草如茵,牛羊肥壮...
96
演艺圈的甜蜜CP诞生 太阳-闵孝琳 演员闵孝琳在她和Bigbang成员太阳的恋情公开之后第一次亲自讲述了他们的爱情故事,大家都期待这一对可爱又甜蜜的Couple成为演艺圈的代表型长寿Cou...
80
五环公司“青马工程”培训班第二期结业暨第三期开班仪式圆满举行 7月19日,中国化学五环公司青年马克思主义培养工程培训班第二期结业暨第三期开班仪式圆满举行。公司党委书记、...
75
顺势而为的本质含义 股市投资要顺势而为,这大概是绝大部分投资者的共识。不过,什么是顺势而为,怎样去顺势而为,很多投资者仍未真正理解个中本质含义。 顺势而为,首先要弄...
150
你是《天堂来的孩子》老天都“怪”你过分美丽 2019年11月27日,这一天注定是高以翔粉丝们最难过的一天,一个如天使般的男孩就这样突然的离开我们。 出生于1984年的他,在他有限的...
77
赵丽颖的12张美照,每张都为珍藏版 1.穿牛仔裤你嫌我腿粗。穿裙子嫌我腰粗,劳资又不是穿给你看的,哪来那么多废话。 2.每一天都想放弃,但每一天又都坚持下来了。没有伞的孩子...
94
杨幂人称“大幂幂”果真名不虚传,胸前36D撑爆拉链,看的心痒 杨幂,人称“大幂幂”,这个名号果真名不虚传!最近一次的露面,她的身材简直是话题中的话题,胸前36D撑爆了拉链,...
104
想吃薯条不用出去买,老刘教你在家做,酥脆可口,干净卫生超实惠 大家好,这里是【刘一手美食】,关注老刘,每天分享一道好吃又实用的家常菜 1、薯条是一种以马铃薯为原料,现...
149
上海即将迎来地铁19号线,长44公里跨越6大区,预计在2028年通车 上海作为我国的经济之都,大家肯定都不会陌生,这座充满机遇的城市,每年都能吸引来属于亿计的外来务工人员。然而...
175
上港点球淘汰恒大,晋级亚冠四强 ↑9月12日,上海上港队庆祝胜利。当日,在2017赛季亚冠联赛四分之一决赛次回合比赛中,广州恒大淘宝队主场以4比0战胜上海上港队。双方两回合战成...
59
厦门大学又对外开放了,游客如何预约进校园走一走? 厦门大学校园依山傍海,外临白城海滩,内有芙蓉湖、嘉庚楼、芙蓉隧道等景点,是中国最美的大学校园之一。厦门大学美丽的校...
56
人生岔路口上选择 在漫漫的人生旅途中,我们都会遇到许多岔路口。这些岔路口就像是命运的十字街,摆在我们面前的是一个个未知的选择。而正是这些选择,决定了我们会走向何方,...
54
诺里斯-科尔:雄鹿和热火击败凯尔特人引发了热议!! 前NBA球员诺里斯-科尔在《The OGs Show》中对当前NBA赛场上的局势进行了深入分析。他指出,雄鹿和热火有望在系列赛中击败凯尔特...
125
你电脑能跑起来吗?刺客信条影PC配置曝出 你电脑能跑起来吗? 备受喜爱的游戏系列《刺客信条》的最新作品《刺客信条:影》即将面世。这款游戏将于2025年3月20日发售,对于计划在...
124
内塔尼亚胡家族被曝遭已故助手家属起诉,理由是涉嫌虐待、侮辱属下,利库德集 团回应 《以色列时报》当地时间24日援引以色列第12频道电视台消息称,以色列总理内塔尼亚胡已故女...
131
我国自主研制的“复兴号”动车组列车首次驶进威海站! 1月15日21时49分,伴随着列车进站的广播声,一条灰色为底、红色为“腰带”的“飞龙”,停靠在高铁威海站站台,这就是北京...
155
萨达姆到底是英雄还是枭雄? 一直以来,各方对萨达姆的评价褒贬不一。有人说他是一个不折不扣的暴君,有人说他是民族英雄,不畏强权的抗美英雄。有人说他是一代巴比仑的枭雄、...
89
逆向回春!波滔汹涌「相原美咲」:线条妖娆又美丽 大家有注意到吗?似乎在日本女孩短发的造型越来越多了,尤其刚好在肩上微翘的短发,特别好看,也更凸显身材! 以下这位出生...
111
李明博获特赦 因涉嫌贪污、受贿等被判处17年有期徒刑的韩国前总统李明博被选定为2023年新年特赦对象。现年80岁的他目前剩余刑期约为15年。 韩国前总统李明博 图源:韩联社 据韩联...