银川一中中考录取分数线及三类自主招生方案
宁夏银川一中是宁夏回族自治区教育厅直属公办高级中学、宁夏首批八所重点中学之一、宁夏首批自治区普通高中一级示范学校。2023年高考一本上线率约为96.9%。
为大家整理了近三年中考录取分数线及三类自主招生方案及指标到校分配情况,供大家参考

银川一中简介

银川一中近三年中考录取最低分数线

银川一中自主招生一类

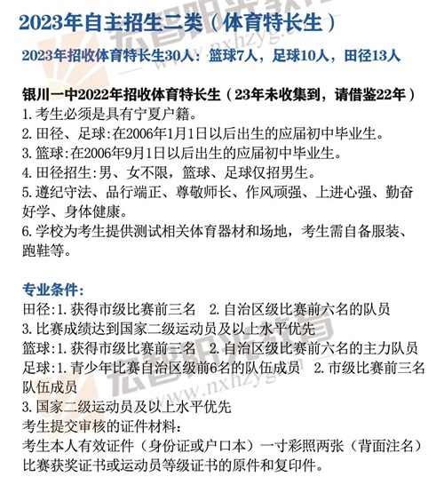
银川一中死猪自主招生二类

银川一中自主招生三类




银川一中中考录取分数线及三类自主招生方案
宁夏银川一中是宁夏回族自治区教育厅直属公办高级中学、宁夏首批八所重点中学之一、宁夏首批自治区普通高中一级示范学校。2023年高考一本上线率约为96.9%。
为大家整理了近三年中考录取分数线及三类自主招生方案及指标到校分配情况,供大家参考

银川一中简介

银川一中近三年中考录取最低分数线

银川一中自主招生一类

银川一中死猪自主招生二类

银川一中自主招生三类




阴间为什么要说成九泉呢? 阴间为什么要说成九泉呢?我们固然知道九泉是对阴间的一种文雅的说法。但是为什么不是八泉、十泉,而是九泉呢? 原来这个有来源的,这跟古代人对于...
一级运动员名单公示,142人! 东北网12月17日讯(记者安泽)17日,根据国家体育总局2014年1月15日国家体育总局令第18号《运动员技术等级管理办法》和体竞字(2013)177号《体育总局关于印发...
王嘉尔出任RAY-BAN雷朋 全球品牌代言人 全球备受欢迎的眼镜品牌RAY-BAN雷朋宣布全能音乐人王嘉尔出任全球品牌代言人。 王嘉尔佩戴经典雷朋飞行员太阳镜 雷朋近日发布了全球品牌活动...
土地爷知识讲堂丨经营性用地 经营性用地 经营性用地是指经营性项目的用地 ,就是能够产生经济效益、自我滚动发展的项目的用地,反之,就是非经营性用地,比如我们所熟知的道路...
天天酷跑第十一期黄金奖池奖励 下期黄金奖池奖励一览 天天酷跑里,今天已经曝光了第十一期黄金奖池将在9月15号开启,现在大家关注的一定就是奖池的奖励啦,那么天天酷跑第十一...
苏炳添宣布2025年全运会后退役,9秒83是他留给亚洲百米的现记录 中国跑的最快的男人、亚洲男子100米纪录保持者:中国短跑名将苏炳添日前透露,将在2025年的全运会后退役。 第十五届...
实体店选址丁字路口是一箭穿心吗 前几天朋友小聚,其中有个略懂风水,聊到了店铺的风水问题,他说店铺最最忌讳选在丁字路口,行话叫路冲煞,大门正对一条笔直的路,所有的车辆...
官宣!2019央视春晚主持阵容发布!他们是……你期待吗? 2019#春晚#主持人最全阵容公布: 康辉、朱迅、任鲁豫、李思思、尼格买提 将担任北京主会场主持人 江西井冈山分会场将由中...
曾经的小老鼠,舒克和贝塔——致我们逝去的青春 舒克和贝塔是童话大王郑渊洁笔下最著名的童话形象,舒克和贝塔伴随了几代人的成长,后被上海美术电影制片厂拍摄成了动画片。...
约人民币11万元起,新款大众Polo正式亮相,搭载1.0三缸动力 日前,Auto情报处从相关渠道获悉,2023款大众Polo正式亮相,新车为中期改款车型,在外观方面有小幅度调整,售价约合人民币...
元气少女结缘神巴卫超清手机壁纸(2) 元气少女结缘神巴卫超清手机壁纸 元气少女结缘神巴卫超清手机壁纸 元气少女结缘神巴卫超清手机壁纸 元气少女结缘神巴卫超清手机壁纸 元气...
为什么爱因斯坦在去世前拒绝接受手术?一代天才就此殒落 1955年4月18日,著名的物理学家阿尔伯特·爱因斯坦离世,原因是他的心脏附近的一根血管破裂。当时医生建议他接受手术以延...
望天树,版纳勐腊打卡必去 西双版纳傣族自治州望天树热带雨林主题公园,位于版纳勐腊县国家级自然保护区内,是地球上同一纬度唯一的绿洲其他同纬度的地方都是著名的大沙漠。...
苏州评弹经典曲目金陵十三钗秦淮景 金陵十三钗 在电影《金陵十三钗》中 十三钗赴死前一曲“秦淮景” 在悠扬绵软的婉转妙音中 展示了风情万种却舍己为人的女子群像 这一幕深深的...
菩提岛:孤悬于海上的天然动植物园 中国小康网菩提岛,原名石臼坨,又名十九坨,2000年更名为“菩提岛”。释迦牟尼在菩提树下顿悟成佛,几百棵菩提树植于岛上,菩提岛由此得名...
每日一星——郝歌 郝歌,原名伊曼纽尔·乌维苏,1981年出生于利比里亚,尼日利亚籍歌手。 2006年,参加中央电视台《星光大道》,获得年度总决赛亚军。2007年,参加中央电视台春节联...
河南省有多少人口 河南省常住人口达 9815 万之众,是我国第三的人口大省。 省会城市、特大城市以及国家中心城市郑州市,人口已高达1300.8万,雄踞榜首。作为省域副中心城市、豫鄂...
成都37岁女万达广场跳楼亡砸死70岁途人老妇玻璃顶棚被砸穿 据成都警方通报,昨日(21日)一名女子在成都一万达广场坠楼亡,砸中一名七十岁的老妇, 二人现场抢救后不治。 顶棚被...
2019世界各国人均寿命排名(世界卫生组织) 原因不用讲,反正现在长寿的人是越来越多,在世界人口排名2019当中,中国依然是目前全球人口最多的国家,但在平均寿命排名中,却在前...
B 清代光绪年道教《张天师祛病符法》一册全,共抄35页面 B 清代光绪年道教《张天师祛病符法》一册全,共抄35页面...