离谱!山东某化工企业要求单身员工限期结婚成家,否则开除!
父母亲戚催婚就算了,现在连企业都开始管员工结不结婚的事情了,上一个管太宽的胖某来至今还被人诟病。

最近看到有媒体揭露了山东某化工集团的骚操作,看完直呼:爹味太重,未免管得太宽;
这家公司2025年1月发了一个通知,要推行“勤劳善德,忠孝仁义”的精神文化,要求单身工友(28-58岁,包括离异的)限期内成家立业,组建家庭,早生贵子;
不响应国家号召,不娶妻生子,是为不忠;
不听从父母之话,让老人牵挂,是为不孝;
自己谈几次不成,处不成对象,是为不仁;
同志们劝说不听,让工友担心,是为不义。
好家伙,现在单身有罪了是吧,单身的人居然成了不忠不孝不仁不义之辈?
更离谱的还在后面,单身员工如果没有在25年国庆前解决婚姻问题,先写检讨,然后考核,最后离职;
原来绕来绕去还是为了裁员,公开资料显示,这家公司成立二十几年了,注册资本3千多万,是生产三聚氰胺、有机肥料的;
公司的参保人员有七百多个,当记者采访这家公司的工作人员时,他们居然说,这没什么奇怪的,这是我们公司内部的事情,别人无法质疑!
太癫狂了,下一步是不是单身的人都不配找工作了?不配活着了?
企业领导的边界感正在消失
这些年各大企业,尤其是私企给我最大的感受是,领导班子皇帝化,什么都管,员工一点私人空间都没有;
下班的时间他要占据,让你加班;员工的婚姻、生活甚至是情绪他都要左右,俨然一副众生主宰的模样。
胖东来创始人:要求员工不允许要彩礼或付彩礼

去年11月份,胖东来老板公开发文,从25年开始,胖东来人结婚不允许要彩礼,不能铺张浪费,酒席只能邀请亲朋,不超过5桌;
否则,将取消一切福利!
这个倡议险些毁了胖东来在全国人民面前的好感,也许这个倡议的出发点是好的,目的是减轻年轻人结婚的负担;
但是结婚要不要彩礼不是公司说了算,酒席摆几桌更跟公司没关系;
在我们中国人的传统里,像结婚这种喜事,酒席自然是摆得越多越好,一辈子就这一次,还不能热闹一回了?
说实话,5桌这种真的太难为人了,在农村谁家结婚不摆二十来桌,而且现在都流行吃不完带走,也不会存在铺张浪费!
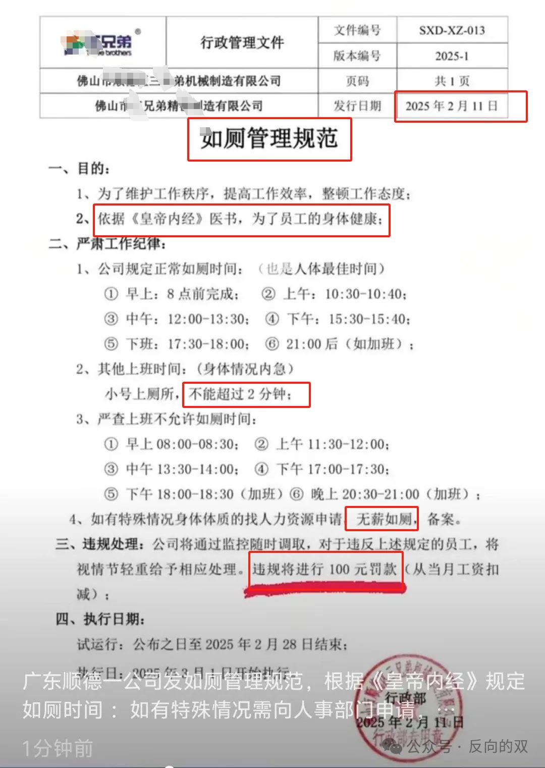
广东某机械公司:员工如厕也要管!

俗话说,管天管地,管不住别人拉屎放屁,但广东顺德这家公司还真的管员工上厕所了;
这家公司按照《皇帝内经》严格规范了每天如厕的时间段,上厕所的时间不能超过2分钟;
黄帝内经的黄字还故意写成了皇帝的皇,真离谱!
同时严查上班不让上厕所的时间段内,有没有人如厕,一经发现罚款100元!
个人生活被公司制度压得喘不过气来真的是一种灾难,个体和团体的边界感真的不能消失,否则太压抑窒息了!