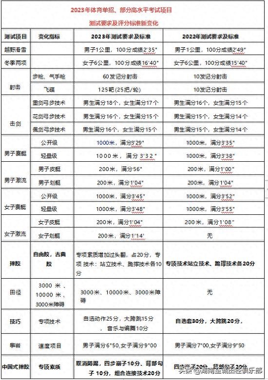
2023年体育单招、部分高水平考试项目 测试要求及评分标准新变化
2023年体育单招、部分高水平考试项目 测试要求及评分标准新变化
对比了2022年和2023年《普通高等学校运动训练、武术与民族传统体育专业体育专项考试方法与评分标准》,2023年体育单招、部分高水平考试项目测试要求及评分标准有了新变化,冬季项目、夏季项目的个别项目均有调整。
冬季项目有两项调整,越野滑雪和冬季两项。越野滑雪男子标准提高,越野滑雪男子一公里满分提高了6秒;冬季两项女子标准降低,女子六公里,满分降低了一分钟。
夏季项目调整较多,射击、击剑、赛艇、激流、攀岩评分标准调整。摔跤、技巧、中国式摔跤有考试项目增减,变化较大,2023年这三个项目考生要特别注意测试指标调整情况,新增项目多练习。田径径赛项目增加新的测试,增加了3000米、10000米、3000米障碍,考生有了更多选择。

标签:
143
2019女足四国赛中国队夺得冠军 4月7日,中国队9号杨丽比赛中争夺头球。在刚刚结束的女足四国赛决赛中,中国队以1:0战胜喀麦隆队夺得冠军。 4月7日,中国队7号王霜比赛中带球。在刚...
171
2016年枣庄关闭煤矿9处 退出产能180万吨 大众网枣庄11月28日讯(记者 张乔阳)近日,记者从枣庄市煤炭工业局获悉,按照《山东省煤炭行业化解过剩产能实现脱困发展目标责任书》和省...
176
注意 | 大港油田严正声明! 近日,大港油田公司发布《澄清声明》: 近期,中国石油天然气股份有限公司大港油田分公司/大港油田集团有限责任公司(以下简称“大港油田公司”)关...
75
这九种简单的面食是你爱的吗?我来教教你怎么做? 今天给大家带来一期面点,甜口咸口都有哦!做法很简单,爱吃面食的朋友,可以先收藏起来! 我们家也常吃这些面食,最喜欢的...
195
哟哟切克闹,防疫顺口溜来一套 中国人防控疫情有多认真多努力多智慧?为了让大家轻松愉快地牢记防疫知识,网民们脑洞大开,把日常饮食和防疫结合,编了一组顺口溜,还不赶紧背...
78
中植系简历 1995年成立黑龙江中植企业集团公司 1999年完成股份改造,成立中植企业集团有限公司 2001年中植企业开始进军金融产业 2002年,联合哈尔滨国资委等5家企业,出资重组哈尔滨...
91
轻武器“中正式”步枪并不比日本步枪差 中正式步枪,为德国授权的24式毛瑟步枪的中国版,使用7.92毫米尖头型毛瑟步枪弹,1935年由兵工署第十一厂生产,正式定名为中正式骑步枪。...
191
96年台海危机,他导致整个收复台湾计划失败 1996年的台海危机是新中国建立之后几次台海危机中形式最为严峻的一次,也是距离收复台湾最近的一次。解放军几乎拿出了全部的海军家当...
192
「图说质监」成语的计量解读之“结绳记事” 【出处】《易.系辞下》:“上古结绳而治,后世圣人易之以书契。”孔颖达疏:“结绳者,郑康成注云,事大大结其绳,事小小结其绳,...
197
没解冻的饺子要蒸多久才能熟透? #万能生活指南# 没解冻的饺子要蒸多久才能熟透?以下是详细步骤和建议: 一、蒸饺子的步骤: 预热:在蒸饺子之前,先将锅中的水烧开,然后放入...
100
黄埔名将胡琏:晚年绝口不提粟裕,死前让子孙拿纸笔画下一幅地图 胡琏(1907年-1977年),字秀实,汉族,安徽庐江人。中华民国陆军一级上将,毕业于黄埔军校第四期,胡琏一生戎马...
68
分享勒布朗詹姆斯高清手机壁纸1080×1920 喜欢可直接下载使用...
200
2018年大事件盘点,你还记得几个? 新春伊始,对于中国人来说,是真正的辞旧迎新的时刻。一家人坐在桌前,聊聊一年来的经历,讲讲下一年的打算,或许老套,但也最是温馨。 不管...
66
18幅生活漫画,每一幅幽默搞笑,尤其是图一,你看懂了吗?...
157
最美媒体人-康辉 康辉是央视的重要领导之一,他担任央视新闻中心新闻播音部主任,是央视新闻主播之一,也是新闻联播的播音员。除了这些身份,康辉还是中国播音主持金话筒奖的...
108
国外手机号码多少位(盘点各国的手机号码位数) 你除了知道中国使用的手机号码是11位数之位,还知道其他国家的是多少位数的手机号码吗?今天小编一起为大家盘点下各国的手机号...
135
手表里水雾怎么处理掉(手表里面有水雾怎么办) 近期有表友反映最近天气变化大 时而乌云密布时而又阳光明媚导致很多人的手表会出现薄薄的一层雾气。 这又会不会影响到自己心爱...
168
牛郎织女都在天上吗(天上一天地上一年牛郎织女天天见面) 天帝为什么不同意牛郎和织女的婚事,难道仅仅是天人有别吗?。非也,封建社会,男婚女嫁讲究门当户对,明媒正娶,婚姻要...
186
揭!朱桢陈赫的关系 友情的完美体现 陈赫朱桢这对好友,是一对好基友。他们会经常一起出活动,打游戏,吃火锅,也会互损队友。连网友都大呼好基友一辈子。在复杂的娱乐圈里,...
143
会变色的动物有哪些呢?盘点那些拥有特别颜色的动物们 1. 绿色的树獭 树獭有时候似乎是绿色的,因为它们的皮肤对于蓝绿藻来说是一个完美的生存环境。与大多数皮毛动物不同的是...