团队凝聚力的构成(团队凝聚力六大要素)
本文作者 | 经韬纬略智库
全文 5270 字

信任力
1.信任概述
团队成员相互信任是团队凝聚力构成的要素。信任是指信任者相信被信任者某种未经证实的动机和行为符合信任者的某种正面期望。团队成员之间相互信任是团队凝聚力的胶结剂。缺乏相互信任将导致相互猜疑、相互戒备,结果是人际关系紧张,管理成本增加。因此,发展团队信任力是团队建设的重要任务。
2.信任的作用
信任是团队合作的基础和前提,互信才能够提高团队成员的合作水平。这主要体现在以下几个方面。
(1)信任让大家把焦点集中在工作而不是其他的猜疑上。若在企业、团队中成员之间缺乏相互信任,人们的注意力已经不可能放在目标上,而会转移到做人方面,怎样平息个人间的矛盾,怎样做完这件事才不会得罪其他人,防卫心理增加、小团队利益和个人利益会代替团队利益。
(2)互信能够促进沟通和协调。缺乏信任、绩效平平的团队成员在描述问题时, 言辞比较含混,难以理解,而且表现出很强的防卫心理,也不会很明确地提出存在的问题。
(3)互信能够提升合作的品质。团队中要创造合作气氛必须遵守两项规则,即坦诚地分享信息,包括负面信息以及鼓励团队成员冒险 ;允许犯错误,要对错误总结。
(4)互信能产生相互支持的功能。团队成员之间相互支持是团队成功的关键法宝, 这种情形下团队成员会激发出一种平时没有的能量,面对各种障碍的时候也能跨越障碍。比如说,在团队成员生病时,其工作暂时无人接手,其他的成员就马上能主动补位,如果团队中形成这样一种及时互相支援的气氛,团队成员就不会感到孤立无援,会以更大的信心投入到团队工作当中去。
3.培养互信气氛的几个要素
培养团队成员之间的互信气氛需要 4 个要素,具体内容如图1 所示。

图1培养互信气氛的 4 个要素
这 4 个方面互为一体,互信的品质非常脆弱,上述 4 点只要违反了其中一个,互信关系就会消失,甚至会受到毁灭性打击。
协作力
1.协作力概述
协作是指有着共同目标的团队成员之间为了完成某项任务,利用团队成员之间的优势互补原理,合力完成工作的行为。团队成员之间的相互协作与配合是高绩效团队建设的重点工作之一。要想办法提高团队成员之间的“紧密度”,团队应分工明确,合适的人扮演合适的角色。
比如,利用木桶原理,木桶的 A 位置应该站一个比较胖的人,才能使木桶“密不透水”、不留缝隙,如果安排了一个骨瘦如柴的人,即使他再高也不能保证木桶密封, 不漏水。团队内部成员任务安排就是这个道理,要让有合适能力的成员担任相应的角色。
2.协作力的作用
没有群体支撑的个人绝对会一事无成。每个人只有在相应的团队中,得到志同道合的人的合力支撑,才能获得更高、更快发展的机会,同时也能从团队中获得更强的自信,实现个人的社会尊重感和自我成就感。
组建团队的目的不是希望得到 1+1=2 的结果,而是要实现 1+1>2 的效果,通过团队成员之间的密切协作实现 1+1>2 的效应,才是团队存在的真正价值。
成员之间的相互协作是团队价值的真正体现,没有协作就不能称其为团队。团队成员之间协作问题解决不好,造成军心涣散,导致团队不战自败。
对于团队成员来讲,成员之间存在着一定的差别,包括性格方面的、才能方面的、技能方面的等,团队协作是要求成员真心诚意地付出,以团队共同的目标为重,做到优势互补,共同把团队的工作做好。团队要实现 1+1>2 的工作绩效,唯一依赖的手段就是团队成员之间的协作。
3.实现团队协作的方法
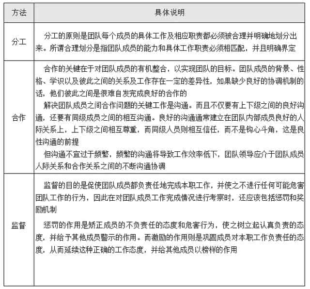
团队之间的协作能力越来越重要,它是团队成功的关键因素之一,团队成员没有良好的协作行为将导致团队内部搭建基石不稳定、团队成员军心涣散、个人利益高于团队利益。因此,营造团队内部成员的协作力非常重要。实现团队协作力通常从分工、合作和监督 3 个方面着手解决。具体内容如表1所示。
表1实现团队协作力的方法

通过以上分工、合作和监督的具体执行,团队领导就可以为团队内的良好协作打好基础,以保证团队工作的顺利完成。
凝聚力
1.凝聚力的概念
凝聚力体现为成员心理上对团队集体的归属感、成员个人的人际情感吸引力和相互信任。团队的凝聚力是针对团队和成员之间的关系而言的,对团队的强烈的归属感和一体性。
每个团队成员都应该强烈感受到自己是团队当中的一分子,把个人工作和团队目标联系在一起,对团队表现出一种忠诚,对团队的业绩表现出一种荣誉感,对团队的成功表现出一种骄傲,对团队的困境表现出一种忧虑。当个人目标和团队目标一致的时候,凝聚力才能更深刻地体现出来。
2.团队凝聚力的作用
(1)凝聚力可以促进团队生产力。凝聚力和生产力之间的关系很复杂,凝聚力高可能生产力高,但有时凝聚力高生产力反而低,只有在方向正确的情形下凝聚力才会对团队的生产力有帮助。
(2)提高团队成员的工作满意度。凝聚力较高的团队其成员对工作责任感也相应较强,共同的利益价值观使他们能够在达成目标后获得一定的工作满足感,成员之间容易彼此接纳相容,因此也增强了友谊和吸引力。
(3)对团队成员成长和发展很有帮助。高凝聚力的团队中团队成员个人成长的表现有积极和消极两种特征,高凝聚力的团体可以增强人际吸引力,在共同分担的基础上提高生产力,使成员个人得到成长的机会 ;同时高凝聚力有较强的团队限制特性, 因为形成了一定的规范、行为准则,大家只能在这个限制范围内工作,导致个人的潜能有时不太容易发挥。
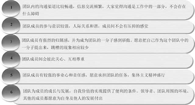
3.凝聚力高的团队特征
凝聚力高的团队,通常会表现出 6 个特征,具体如图2 所示。

图2凝聚力高的团队特征
4.团队凝聚力培训的方法
团队凝聚力培训的方法通常是通过员工游戏,常用的游戏如图3 所示。

图3团队凝聚力培训的常用游戏
5.团队培训凝聚力的目的
团队凝聚力培训的主要目的是为了实现受训人员在日常工作中遇到困难时不是消极退缩,而是能把团队利益放于首位,将团队利益与个人利益紧密结合,积极地想办法去努力克服它。团队成员之间相互帮助,相互合作,向着团队的共同目标去努力, 只有大家努力方向一致才能保证在个体目标实现的同时实现团队的共同目标。
6.影响团队凝聚力的因素
凝聚力的高低受众多因素的影响,总体来讲包括内部因素和外部因素两大方面。具体如图4 所示。

图4影响团队凝聚力的因素
对以上两大因素的详细描述如下。
(1)外部因素。从外部看当团队遇到威胁时,无论团队内部曾经发生过或正在发生什么问题、困难、矛盾,这时团队成员会暂时放弃前嫌,一致应对外来威胁。通常外来威胁越高、造成的影响越大、压力越大,团队所表现出的凝聚力也会越强。当然如果团队成员感到团队根本没有办法应付外来威胁和压力时,就不愿意再去努力了。
(2)内部因素。从内部看有以下 5 项因素,会影响到团队凝聚力的高低。
1)团队领导人的风格、类型。领导是团队行为的一种导向和核心,采取什么样的领导方式直接影响到凝聚力的高低。在民主的领导方式之下团队成员愿意表达自己的意见和参与决策,这时积极性高,凝聚力比较强。
在专制、独裁、武断的领导方式下,下属参与的机会比较少,员工的满意度相应比较低,牢骚满腹,会后私下攻击性的言论也相应增多,凝聚力也会较低。
在放任型的领导方式下,团队成员就像一盘散沙,人心涣散,谈不上集体主义, 也谈不上团队的规则,这时更谈不上凝聚力。
2)团队的规模。规模越大越容易造成团队的沟通受阻,意见分歧的可能性也会增大。大规模的团队人员之间的接触相应较少,关系也不顺畅,容易人浮于事、互相扯皮、不负责任、办事拖拉。团队的规模越大,产生小团队的可能性就越大,小山头、小派系这时可能就会出现。通常团队的人数应该在 10 ~ 15 较好。
3)团队的目标。团队目标如果跟个人的目标一致,有吸引力、号召力,这时团队成员就愿意合作完成任务,凝聚力会增强 ;反过来如果个人目标和团队目标不关联, 个人的想法是多挣钱,团队的目标是获得荣誉,这时合作就会少,感情趋于冷淡,凝聚力也就降低。
4)奖励方式或激励机制。个人奖励和集体奖励有不同的作用 :集体奖励会增强团队的凝聚力,会使成员意识到个人的利益和荣誉与所在团队不可分割 ;个人奖励可能会增强团队成员间的竞争力,但这样一种方式会导致各人顾各人,在团队内部形成一种压力,协作、凝聚可能会被弱化。建议两者都要考虑,承认团队的贡献,也要承认个人的成绩。
5)团队以往达成目标的状况。如果一个团队一贯有好的表现,过去就能按团队目标很好地运行,这时团队成员就会觉得这是一个英雄的团队,在这样的团队中感到有荣誉感,所以就会激发团队成员做得更好。通常成功的企业和不成功的企业比较,更容易吸引优秀的员工加入。
团队是有着共同目标、共同工作志向的若干个个体组成。团队成员一起共同努力可产生一种强大的推动力,其发挥的作用力必须是指向同一个方向,否则团队对外作用力将处在一个发散状态,每一个人的作用力指向不同的方向,将无法产生同向作用力, 也就无所谓“强大”,而同向作用产生的强大推动力也就是我们今天要讨论的“团队凝聚力”。
总之,塑造一支高凝聚力的团队,非一朝一夕之功,对每一个团队领军者来说,摸索、总结、实践、检验,建立起合适的团队文化和团队成员保持良好的互动是塑造团队凝聚力的基本功课。
执行力
1.执行力的概念
所谓执行力,指的是贯彻战略意图、完成预定目标的操作能力。它是企业竞争力的核心,是把企业战略、规划转化成为效益、成果的关键。团队执行力就是对管理层下达指令或要求,迅速做出反应,并将其贯彻或执行下去的能力。简言之,就是招之能战、战之能胜的能力。
执行即“做”,是实现工作目标的行为过程,执行力就是执行工作的能力和手段。团队中各层级成员只有把日常工作全部落实了,才能保证组织团队目标的实现。团队缺少良好的执行力,再好的能力、再低的目标也不可能实现,同时,团队也不会有好的发展。
2.执行力的重要性
执行力的重要性主要体现在没有强有力的执行力,组织的所有战略、目标、制度将形同虚设,没有任何价值。只有实现了执行力的突破,才能保证组织目标的 100% 实现。团队对目标的执行与目标实现之间的关系,如图5 所示。

图5执行力运营模型图
3.执行力构成的核心流程
执行力构成涉及三大流程,如图6 所示。

图6执行力构成三大流程
除了在流程上的合理设计外,健全的规章制度、完美的企业文化、恰当的人员任用是实现执行力提高的重要保障。
研究证明,一家企业的成功 30% 靠策略,40% 靠执行力,其他 30% 靠运气。运气无法教,但策略和执行力却可以言传。战略靠执行,执行靠制度,制度靠流程。
4.执行力构成 4 要素
执行力构成需要四大要素,即心态、工具、角色和流程,具体内容如图7 所示。

图7执行力构成 4 要素
5.执行的一般流程
基于团队建立任务执行标准流程的前提下,任务的执行也应该遵循一定的标准流程,供团队成员日常参考。具体如图8 所示。

图8团队任务执行的一般流程
6.团队执行力低下的原因
(1)缺少规范化的管理。造成团队执行力低下的原因通常是因为团队缺乏规范化、表单化管理规范,工作流程臃肿,或者是团队虽有执行但执行不力,这些因素都将会影响团队目标的实现。因此,完善流程和制度是实现完美执行力的基础。当组织流程和成员能力都具备时,团队成员的责任意识不强也可能是导致团队执行力低下的重要原因。
(2)缺少解决问题的正确思路。在团队运营中经常会发现有执行,但执行能力不强,这是团队管理者一直非常困扰的重要问题。基于对这些问题的解决,团队管理者要善于从 3 个方面解决问题,如图9 所示。

图9团队管理者解决问题的思路
(3)其他因素。造成团队执行不强的因素有很多,除了以上两项关键因素外,还有一些因素也将会对团队执行力带来一定的影响,如图10 所示。

图10影响团队执行力的其他因素
学习力
1.学习力概述
学习是改变现状的唯一途径,也是能够获得成功的关键因素。学习可以提升一个人的能力,也可以提升一个团队的能力。关键是学习的方式和学习的内容是什么。团队领导者的学习主要是为了将自己的团队带领成更好的团队,而团队成员的学习,则主要是为了提高解决问题的能力,达成团队目标。
一个团队的学习过程,就是团队成员思想不断交流、智慧火花不断碰撞的过程。如果团队成员都能把自己掌握的新知识、新技术、新思想拿出来与其他团队成员分享, 集体的智慧势必增大,1+1>2 的效果自然也就爆发出来了。
2.团队学习的特征
团队学习通常表现出两大特征,如图11 所示。

图11团队学习的特征
3.团队学习的形式
企业的学习一般通过集体培训的形式来展开,而团队内部的学习往往无法采用这种形式,但是团队的学习一样要受到重视,团队学习较多的是靠榜样作用,在团队中建立标兵形象,供团队成员学习,再有就是成员之间取长补短,相互学习,更注重在实践中的学习与成长。
通过团队学习把团队潜在的智慧转化成实实在在的团队智慧,最终实现 1+1>2 的最佳途径之一。
4.团队学习的作用及内容
团队成员之间存在一定的治理短板,这种短板的存在也是制约团队发展的主要障碍,通过团队学习,可以有效发挥团队成员的比较优势。团队学习的过程实际上就是团队成员相互协作、相互取长补短、实现共同目标的过程。
团队成员学习的内容不仅包括专业知识、技能,还包括人际关系、与人的协作等。不仅在团队日常工作中要实现协作,成员之间的学习也要实现协作,成员之间互帮互助才能快速学习。
本文节选自 ? 高绩效团队管理实务全案
高绩效团队管理实务全案以高绩效团队的管理和建设为主线,旨在帮助企业管理者建立具有共同目标、共同价值观、协作战斗、荣辱与共、同舟共济的高绩效团队,同时为企业高绩效团队的管理提供有效的方法和科学的操作工具,使高绩效团队管理在从理论走向实践的过程中变得更加专业、规范和系统。