「致战友」最新士兵退役费用结算参考来了!
作为士兵退役了
有哪些费用需要结算?
能领到多少钱?
这是退役士兵关心的问题

↓↓↓
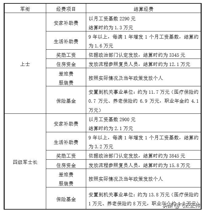
自主就业退役士兵转业费结算表

以上按照复员到县市以下地区测算,复员到大中城市安家补助相对较少,此处不一一计算。

政府安排工作退役士兵转业费结算表

由政府安排工作的退役士兵转业结算经费一般包括转业费、住房资金、保险基金。一般情况下,当年满服役期人员需等到次年4月份下达转业命令、7月份结算,期间工资由部队供应(转业命令下达后取消工作性津贴)。
(以上所列数值因城市经济或地域差异会有所不同,仅供参考。)
标签:
98
"壁纸分享,超可爱HelloKitty"|谁能拒绝这么好看的Kitty喵呢...
105
王菲《如愿》完整版 《如愿》王菲。 你是遥遥的路,山野大雾里的灯。我是孩童走在你的眼眸,你是明月清风或是你照拂的梦。见与不见都一生与你相拥,而我将爱你所爱的人间。愿...
73
通心粉的简易家常做法,简单又快捷,味道酸甜美味 大家好,我是小园一餐,爱做家常菜,关注我分享美食小技巧。 今天给大家分享一道, 意大利传统美食,通心粉的家常简单做法,...
86
侯君集:李唐江山的双面英雄,篡位阴谋与悲惨结局 侯君集,一个充满争议的人物。他曾是李世民登基的功臣,但后来却走上腐败之路。侯君集最初是李世民的重要助手,他在朝堂上出...
106
关于你不一定知道的沪牌区别和冷知识 沪大牌 优点:永久产权:油车新能源都可以购买:跟人不跟车:全上海不限行:随时可退 缺点:目前个人沪牌一个人限一张(公司沪牌不限数量):成本较...
149
各国小公主萌照:高颜值赶超星二代 看了那么多星宝宝,你最喜欢哪一位呢?小七?王诗龄?还是奥莉森碟?爱秀美带来一组欧洲王室小公主的照片,金黄色头发,大大的眼睛,可爱的...
158
2021-2022赛季NBA交易截止日最全交易汇总 1.快船将埃里克.布莱德索、贾斯蒂斯-温斯洛、基扬-约翰逊和一个2025年次轮签(来自活塞)送去开拓者,换来诺曼-鲍威尔和罗伯特-考文顿。 2.骑士...
200
1180万中标!莆田单面街改造启动 最新消息: 莆田市公共资源交易中心发布城厢区河滨路周边小区改造项目中标候选人公示,腾跃建工集团有限公司中标。 该项目改造范围约84000平方米...
102
“漫”说安全,一波安全生产漫画来袭 安全生产是保护劳动者的安全、健康和国家财产,促进社会生产力发展的基本保证,也是保证社会主义经济发展,进一步实行改革开放的基本条件...
189
航拍雪野湖 雪野旅游区位于山东省济南市莱芜区,是原莱芜市委、原莱芜市政府统筹全市区域发展而规划建设的文化旅游功能区,总面积587.6平方公里,辖三个镇、13.1万人,是山东省省...
155
春运期间梁山汽车站客运班线运营计划公布 大众网·海报新闻记者 王爽爱 济宁报道 1月15日,梁山汽车站公布春运期间客运班线运营计划。 据了解,鉴于恶劣天气等不可控因素影响班次...
77
素炒小白菜的家常做法,味道鲜美,营养又健康,好吃又解腻 大家好!我是大叔爱生活美食,每天分享几道好吃的家常菜,希望大家能喜欢, 下面分享一道素炒菜,素炒小白菜,方法...
200
上海必打卡的景点外滩看看你去过吗? 外滩是上海必打卡的标志性景点之一,它位于黄浦江畔,是欣赏上海繁华景象的绝佳位置。 漫步在外滩,你首先会被那些风格各异的建筑群所吸...
124
全球拥有核武器的国家排名#军迷发烧友 全球核武器数量排名。 据不完全统计,全球共计13976枚核弹。假如一起投掷到小日子过得不错的国家会怎样? ·第十名:日本-2枚【没接住】。...
125
北京市重要的大型高铁门户车站——北京南站 北京南站(Beijingnan Railway Station),位于中国北京丰台区,由中国铁路北京局集团有限公司管辖,是北京的第二大火车站,也是北京面积最...
71
2023年全国各省GDP 1、 广东(状元) :124369.67亿 2、 江苏(榜眼) :116364.2亿 3、 山东(探花) :83095.9亿 4、浙江:73516亿 5、河南:58887.41亿 6、四川:53850.79亿 7、湖北:50012.94亿 8、台湾:49...
120
西藏神山:冈仁波齐 这是10月19日拍摄的冈仁波齐。冈仁波齐藏语意为神灵之山,位于西藏普兰县境内,是冈底斯山脉主峰和第二高峰,海拔6000余米,是藏传佛教、印度教、苯教、耆那...
58
图说天下丨不顾一切奢侈的Vertu还是跟了中国老板 Vertu是诺基亚所成立的全球第一家奢侈手机公司,该品牌的机型从外观、用料到功能都称得上有王者风范,平均每款售价更是高达十几...
130
牛郎织女 从前,有一个放牛郎名叫牛郎。他父母早亡,跟着哥嫂过日子,哥嫂待他很不好。只有一头老牛与他相依为命。 一天老牛忽然开口说话,让牛郎在某天去碧莲池边,会有仙女...
91
春节来了——2025年春节联欢晚会主题、表示发布 蛟龙腾云携旧去,灵蛇吐信纳新来!11月29日,中央广播电视总台发布《2025年春节联欢晚会》主题和主标识。 25年春晚主标识 乙巳蛇年...