初中历史:中国史、世界史时间轴及重大标志性事件汇总
中国史/世界史大事件时间轴
1
中国史






2
世界史






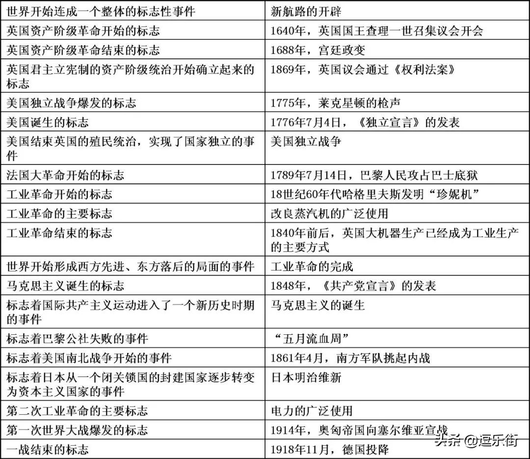
中国史/世界史标志性事件汇总
一、中国近代史


二、中国现代史

三、世界近代史

四、世界现代史

了解更多
初中历史:中国史、世界史时间轴及重大标志性事件汇总
中国史/世界史大事件时间轴
1
中国史






2
世界史






中国史/世界史标志性事件汇总
一、中国近代史


二、中国现代史

三、世界近代史

四、世界现代史

了解更多
江苏省2023年普通高校招生普通类本科批次投档线(物理与历史类) 江苏 物理类 本科批 448 江苏 物理类 特殊类 512 江苏 历史类 本科批 474 江苏 历史类 特殊类 527 1、物理类 物理类 投档...
历史人物-典韦的一生 典韦,字元熙,三国时期曹魏名将。以下是典韦的主要生平经历: 早年生活:典韦出身河南颍川的一个贫苦家庭,小时候就非常勇敢,举手投足间都透露出一股英...
历史上的收复台湾 清初时期,正当郑成功的反清部将左先锋施琅与他分手跟随郑父芝龙归顺清朝,为大清朝统一江山浴血奋战的时候,郑成功却干了一件震惊世界的大事。他于清顺治十...
中国历史上最有影响力的十位科学家! #来点儿干货# 1. 蔡伦:改进造纸术,使得文化传播不再受材料的限制,推动了文化的传播和发展。 2. 张衡:发明地动仪,能够准确测定地震的方...
历史传说:饕餮大餐里面的饕餮是不是龙的儿子? 饕餮大餐这个词经常被大家提起,也有人隐隐约约知道里面的饕餮是个上古凶兽,据说还是龙的儿子,但是在很多的记载中龙生九子,...
阿根廷vs法国历史交锋:阿根廷6胜3平3负占据优势 随着2022卡塔尔世界杯半决赛的落幕,最终的决赛对阵也已经揭晓——阿根廷将会同法国争夺最后的冠军归属。 在半决赛中,阿根廷以...
正定古城简介:历史上曾与保定、北京并称为“北方三雄镇” 正定古城位于河北省西南部,有1600多年的建城史。正定是京广、京深、石德、石太铁路的交汇点,交通便利,历史悠久,...
“周公恐惧流言日,王莽谦恭未篡时”讲述的是什么历史典故? “周公恐惧流言日,王莽谦恭未篡时”出自唐代诗人白居易的《放言五首》之一,这是一组富含哲理的政治抒情诗。白居...
历史上的汉献帝是一个什么样的君主? 汉献帝(刘协)是东汉末年的最后一位皇帝,他在位期间面临了董卓之乱和群雄割据的混乱局势。 以下是对他作为君主的一些特点和情况的描述...
探寻历史周期律,下一步我们该怎么做? 历史周期律,这个看似神秘的概念,其实是人类社会发展中的一个普遍现象。它指的是一个国家或文明在经历一段时间的繁荣后,往往会陷入衰...
三国演义五虎上将,带你领略历史风云人物! 美美陪你读懂历史。 五虎上将,忠勇之魂。五虎上将,关羽、张飞、赵云、马超、黄忠,他们是三国时期蜀汉的忠勇之魂,各自以非凡的...
1913年袁世凯祭天大典,中国历史上最后一次祭天大典 1911年辛亥革命彻底结束帝制时代以后,作为封建专制象征的祭天传统就戛然而止了。仅过了两年之后,1914年冬至,中华而在刚刚进...
中世纪欧洲的黑死病:一场改变历史进程的大灾难 中世纪欧洲的黑死病,也被称为“黑死病大流行”,是14世纪中期在欧洲爆发的一场大规模瘟疫。这场灾难对欧洲社会、经济和文化产...
为何王姓能成为第一姓,看看它的历史发源地就明白了 王姓发源于河南洛阳一带,是东周国都所在地,王姓最初来源于姬姓,东周时期的姬晋为王姓始祖,夏、商、周三代的最高统治者...
历史大揭秘,让我们一起来了解历史上5月5日发生的重要事情! 2017年5月5日,中国自主研制的大型客机C919在上海浦东国际机场成功完成了首次飞行。这一事件不仅是中国航空工业的重大...
夏朝的存在:考古发现是否支持这个中国历史上第一个王朝的传说? 考古发现对夏朝的存在提出了一些疑问。夏朝被认为是中国历史上的第一个王朝,然而,有些人质疑它是否真正存在...
坐过长途卧铺客车吗?马上就要退出历史舞台了 双层卧铺客车,以前在祖国大地上很流行,基本上上都是从外来务工人员比较多的地方开往北上广深的,外出务工人员也是主要客源,不...
谈武昌起义的重要性,历史上具有里程碑意义 武昌起义,又称辛亥首义、武汉首义,是指1911年10月10日,在湖北武昌发生的一场旨在推翻清朝统治的兵变,也是辛亥革命的开端。 辛亥武...
历史上不受皇帝喜欢的窦皇后,晚年凄惨竟遭曝尸 早些年爆火的美人心计,将历史中聪敏美丽的窦漪房即称孝文窦皇后皇后,带入了大众视野,广为熟知。不管是剧中还是历史中的窦皇...
历史上经常出现的“左倾”和“右倾”到底什么意思呢? 我们经常在电视剧中看到这样的剧情:某某同志犯了严重的“左倾”错误,那什么是“左倾”错误什么是“右倾”错误呢? “...