西安洛阳谁是第一古都(洛阳和西安是几朝古都)

熟悉中国历史的朋友都知道,在中国封建王朝中,非常讲究“正统”的名义,谁是正统王朝,谁才是受命于天,具有统治上的合法性。
一般情形下,军事力量的强盛是代表正统的一个重要因素,但它也并不是决定性的,因为即便是武力再强大,也必须要控制两个城市,才能得到老百姓的认可,它们就是——长安与洛阳!
第一古都

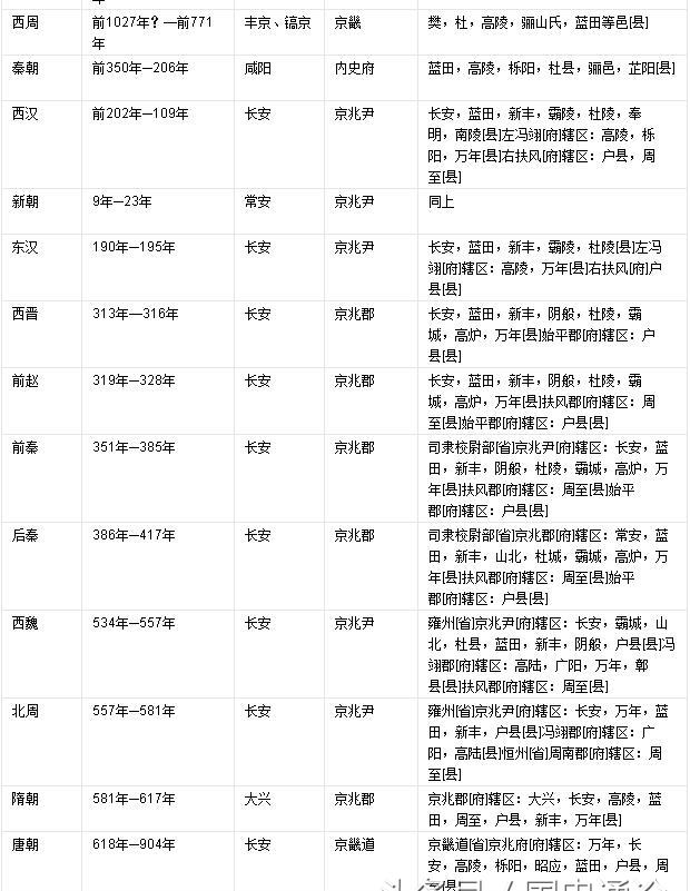
长安和洛阳到底谁才是第一古都,一直都存在争议。它们中,长安是建都朝代最多、而且强汉盛唐都建都于此的古都;
而洛阳则代表着华夏文明的发源地,是整个中华民族的摇篮,而且在隋唐时期曾经是全世界最大的超级都市。

两个“超级古城”各有千秋,都是华夏大地上闪耀的明珠,很难分出高下。
东西两都

不论是一个王朝在那个地方定都,长安与洛阳肯定会至少有一个作为陪都存在。
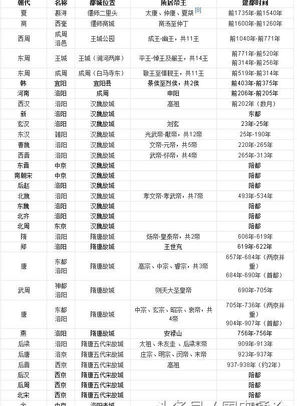
刘邦最早在洛阳称帝,在刘敬的建议下迁都长安,从此之后洛阳便成为陪都,后来刘秀、司马炎等人也都龙兴于洛阳,但迁都到长安。

其实在经济上,洛阳依靠便利的水路与陆路交通,一直有着非常优越的条件,而长安则是政治和经济上的中心。
双方优势

整体来看,双方的优势主要体现在地形地势方面:长安位于八百里秦川,三面临山,只要一面开向山东,属于典型的易守难攻形,而且关中平原内物产丰富,基本上可以维持一个首都的资源消耗。
而洛阳则处于中原王朝的中心位置,地势平坦,交通上有明显的优势,依靠漕运以及陆运,洛阳长时间内都是中国古代最为繁华的城市之一。

在数千年的封建历史上,长安和洛阳就相当于中国国门上的两尊门神,他们始终保卫着华夏大地,庇佑着华夏民族走在安定与繁荣的主旋律上。
标签:
187
中国十大千年古尸复原照,曹操露出真面目 随着现代科技的发展,对于那些沉睡了上千年的古尸,竟然能够复原出省钱的样子,这技术实在让人惊叹。那么,大家知道康熙死后的复原图...
159
吕布与貂蝉履历究竟,貂蝉并没有存留_履历本形是董卓的梅香 在《三国演义》中吕布是因为貂蝉才和董卓闹翻的,并且最终杀死了董卓。不过这毕竟是小说演义。那么吕布与貂蝉的历...
152
解析樊城之战徐晃赢关羽的原因是什么? 樊城之战背景 樊城之战是指东汉献帝建安二十四年,蜀国刘备手下关羽率兵围攻荆州(今河南新野}和襄阳(今湖北襄樊),史称樊城之战。 樊城之...
190
历史上真实存在的富恒妻子,和尔晴有着天壤之别,和乾隆还传出过野史 随着电视剧《延禧攻略》和《如懿传》的热播,大家对于这个历史人物也有了一些兴趣,都知道电视剧中很多的...
113
郦食其为什么选择跟随汉高祖刘邦?背后有什么真相存在? 在秦末汉初的历史长河中,郦食其作为一名智者,他的选择与决策总是引人注目。 特别是在各路英雄争霸天下的背景下,郦...
122
苻坚在淝水之战中为什么会失败? 淝水之战是东晋时期著名战役,为完成北方的统一政权前秦对东晋发起进攻意图吞并。淝水之战也是与 赤壁之战 一样著名的以少胜多的战役之一。...
99
穆念慈和杨康有孩子吗 穆念慈和杨康怎么死的 杨康有一个遗腹子,就是后来的杨过。 穆念慈和杨康的最后结局 欧阳锋与黄蓉望着杨康在地下打滚,各有各的念头,都不说话,忽听庙顶...
106
张姓与李姓:中国历史上的姓氏宿怨与传说解析 在中国源远流长的历史中,姓氏不仅是一个家族身份的象征,更承载着丰富的文化背景与社会传统。张姓和李姓作为中国的两大姓氏,历...
167
秦始皇继承王位后的第一次战争结果如何? 公元前247年,嬴政的父亲秦庄襄王突然病死了,年仅13岁的嬴政在毫无准备的情况下继承了王位。 嬴政继位后,他的母亲赵姬被尊为太后。吕...
55
历史上著名的仁宗盛治背景分析 仁宗盛治背景 仁宗盛治又被称为仁宗盛世,指的是北宋皇帝赵祯励精图治,开启北宋繁盛局面。北宋皇帝赵祯是北宋在位时间最长的一位皇帝,也是最...
53
孙晷字文度内容介绍 孙晷见人饥寒的故事 孙晷字文度 《孙晷字文度》是一片文言文,是唐代房玄龄和别人合著的。房玄龄是唐朝的开国功臣,是唐“贞观之治”的主要缔造者之一,有...
137
苏轼的词主要有哪些特色 苏轼的词 苏轼,死后被后辈们追封为宋代杰出词人,位列唐宋八大家之一,可见他在宋词中的造诣之深厚,令人叹服。 苏轼画像 诗词的区别,词源自于诗,但...
88
汉高祖刘邦到底是如何看待韩信的死的为什么会后悔? 在《史记》里司马迁借用刘邦之口,在得之韩信被吕后杀死在未央宫里之后,刘邦的感觉是:且喜且怜之,可谓神来之笔,诛心之...
119
陈宜中的生平事迹介绍 陈宜中的评价怎么样 陈宜中的生平事迹 陈宜中是南宋末年的最后一位丞相,起到了至关重要的作用。不仅如此,陈宜中也是温州历史上的第一位丞相。作为南宋...
195
无心法师3岳绮罗身世是怎样的 《无心法师3》的时间线要比前两部都早,是在唐朝时期,所以应该算是前传。这次无心依然想办法寻思,却怎么也死不掉,后来他遇上了挚爱柳青鸾,两...
99
玄武门之变后,李渊真的疯狂生育了30人吗? 玄武门之变后,李渊真的疯狂生育了30人吗?感兴趣的读者和趣历史小编一起来看看吧! 相信很多人都看过《隋唐演义》,其中讲的就是隋末...
176
女娲娘娘的来历和地位(女娲娘娘的前身是什么) 说到女娲娘娘的来历出身这个问题,在中国远古神话纷纭众说当中,你很难说得清楚,根本就无从说起了。 因此,我在探讨神话,探...
163
古代律法家邓析发明了竹刑 邓析如何被杀的 邓析竹刑 在春秋时期,随着人类社会的演变,子产最先打破了一直以来“刑不可知,威不可测”的传统,颁布了最早的法律制度,使得广大...
94
秦淮八艳之马湘兰个人简介 秦淮八艳马湘兰 马湘兰,“秦淮八艳”之一。是明末清初时秦淮河畔轰动一时的名妓。本名叫马守贞,在家中排行老四,故人又称其为“四娘”。马湘兰在...
129
孔门十哲指哪些人(三戒、四科、四圣、十哲分别什么意思) 三戒、四科、四圣、十哲、七十二贤:“孔门”花样真不少! 纵观整部中华文明史,其中名气最大的,无疑就是孔子了;...